FAQ
How do you calculate the collateral ratio?
Collateral / Debt = collateral ratio.
How do you calculate the liquidation price?
Minimum collateral * TAD loaned = liquidation price.
How do you calculate the Liquidation penalty?
Currently hardcoded at 3% (Subject to Governance).
How do you calculate the stability fee?
Stability rate ** 31556926 * 100 - 100
How do you calculate the amount of TAD you can loan?
((Collateral * TAU) / minimum collateralization) = Amount of TAD$ you can loan
How do you calculate the TAD Redemption price in dollars?
Vault total / Vault issued = TAD Redemption price in dollars
How do you calculate the annual redemption price?
Stability rate ** 31556952 = Annual redemption price (TO BE CONFIRMED)
Can you deposit & borrow in the same vault or do you need to open a new vault?
You will have to open a new vault
How do you calculate your staked balance?
TAD Balance * (Start Price * Rate ** (current unix timestamp - Start Time)) = My staked balance
How do i calculate the APY?
Rate ** 31556926
Where are all the liquidated vaults stored?
There's no list because that would increase gas costs per vault opened for all users, so the only way is to check every vault number that is less than Current Number.
How do you calculate the amount for closing your own vault?
(cdp total / cdp issued) + loaned TAD$ = Closing vault amount.
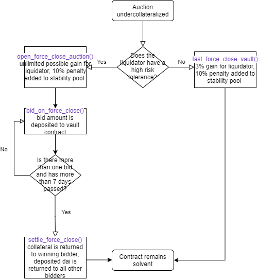
Auction flowchart:

How does the Governance token work?
This hasn't been implemented yet – Assume Q4 2021 / Q1 2022.
When is someone set to ‘high risk tolerance? and can every user liquidate vaults or does the system have to do this?
Every user can liquidate vaults, and the user decides whether or not they have ‘high risk tolerance’ and which path they want to take, the user has two options:
1 - User closes the vault immediately for borrowed TAD and 103% of the TAD’s value in collateral will be given to the user - the remainder will be returned to the original owner
2 - User starts an auction, and people can bid on the auction until it has more than 1 bid and has lasted for 7 days, after which the auction resolves as described in the flowchart.
Last updated
Was this helpful?